Datenschutz ist uns wichtig und wir nehmen ihn sehr ernst. Wir setzen auf eine vertrauensvolle Kooperation mit Ihnen und sind in jeder Hinsicht bemüht, Sie rundum zufrieden zu stellen - dies gilt natürlich auch im Umgang mit Ihren personenbezogenen Daten. Wir verarbeiten Ihre personenbezogenen Daten unter Einhaltung der Datenschutzgesetze der Bundesrepublik Deutschland und der europäischen Datenschutzgrundverordnung (DSGVO). Personenbezogene Daten sind alle Daten, die auf Sie persönlich beziehbar sind, z. B. Name, Adresse, E-Mail-Adressen, Nutzerverhalten. Mit dieser Datenschutzerklärung möchten wir Sie darüber informieren, wie Ihre personenbezogenen Daten bei Nutzung der ForPatientApp verarbeitet werden. Unsere Datenschutzerklärung ergänzt die Nutzungsbedingungen der ForPatientApp.
Die Einhaltung der datenschutzrechtlichen Bestimmungen wird durch den Datenschutzbeauftragten der Klinik überwacht. Die Administratoren der Apps sind im Umgang mit personenbezogenen Daten geschult und auf die Einhaltung der Datenschutzvorschriften verpflichtet worden.
Im Zuge der Weiterentwicklung unserer Apps und der Umsetzung neuer rechtlicher Vorgaben, neuer Technologien oder um unseren Service für Sie zu verbessern, können Änderungen dieser Datenschutzerklärung erforderlich werden. Wurden Änderungen an der Datenschutzerklärung vorgenommen, werden Sie bei der nächsten Nutzung der App darüber informiert. In diesem Fall müssen Sie der neuen Datenschutzerklärung zustimmen, bevor Sie die App weiter nutzen können.
Verantwortlicher ist die Klinik, die Sie in der Plattform registriert und von der Sie den Registrierungscode erhalten haben. (Im Folgenden „die Klinik“ oder „wir“)
B. Braun SE
Carl-Braun-Straße 1
34212 Melsungen
und ihre verbundenen Unternehmen(Im Folgenden „B. Braun“)
Liquid State Pty Ltd.
11/96 Cleveland Street,
Greenslopes,
Queensland 4151
AUSTRALIA
(Im Folgenden „Liquid State”)
Beim Herunterladen der ForPatientApp werden die erforderlichen Informationen an den von Ihnen genutzten App Store übertragen, also insbesondere Nutzername, E-Mail-Adresse und Kundennummer Ihres Accounts, Zeitpunkt des Downloads, Zahlungsinformationen und die individuelle Gerätekennziffer. Auf diese Datenerhebung haben die Klinik und B. Braun keinen Einfluss und sind nicht dafür verantwortlich. ForPatientApp verarbeitet die Daten nur, soweit es für das Herunterladen der App auf Ihr mobiles Endgerät notwendig ist. Bitte informieren Sie sich daher mit der Datenschutzerklärung des jeweiligen Betreibers des App Stores über den Umgang mit Ihren personenbezogenen Daten.
Diese App begleitet Sie in der Vorbereitung vor sowie in der Zeit nach einer chirurgischen Intervention. In dieser App finden Sie Informationen zu Ihrer Operation, der Zeit davor und danach. Dadurch sollen Sie bestmöglich über den Ablauf Ihrer Behandlung informiert sein. Ihre behandelnde Klinik kann sehen, in welcher Phase des Behandlungsweges Sie sich befinden. Außerdem bietet diese App die Möglichkeit, dass Ihre Klinik Ihnen digital Abfragen zu Ihrem Gesundheitszustand – bezogen auf Ihre Behandlung – vor und nach der Intervention stellt. Die Ergebnisse der Abfragen werden digital in die Klinik übertragen.
Innerhalb der App sehen Sie Informationsinhalte über Ihre Operation, über die Vorbereitung dazu sowie über die Zeit danach. Zusätzlich bietet die App die Möglichkeit für Ihre Klinik digitale Abfragen zu Ihrem Gesundheitszustand über Fragebögen (Scores) an Sie zu senden. Sie werden gebeten die digitalen Fragebögen auszufüllen. Die Ergebnisse der Fragebögen sind in der zur App gehörigen Software in der Klinik für Ihr Behandlungsteam einsehbar. Hierfür muss sich das Behandlungsteam über ein Passwort in der Software anmelden. Die Auswahl der Abfragen obliegt Ihrer Klinik. In der Regel füllen Sie über die App Fragebögen aus, die Sie ansonsten in Papierform von Ihrer Klinik erhalten würden. Die Klinik hat durch die App und Plattform den Nutzen alle erforderlichen Daten digital gesammelt in Ihrem Profil abgespeichert zu haben. Die Antworten aus den Fragebögen sowie die Daten, die Sie und die Klinik während der Registrierung gespeichert haben (Vorname, Nachname, Geburtsdatum, chirurgische Intervention, E-Mailadresse und Mobilfunknummer) helfen Ihrer Klinik Ihren Gesundheitszustand beurteilen zu können.
Wenn Sie die ForPatientApp nutzen, erheben wir die folgenden Daten, die für uns technisch erforderlich sind, um Ihnen die Funktionen der App anbieten und die Stabilität und Sicherheit zu dieser gewährleisten zu können:
Unsere Rechtsgrundlage für die Verarbeitung Ihrer personenbezogenen Daten liegt in unserem zuvor beschriebenen (Funktionen der App, Stabilität und Sicherheit) berechtigten Interesse (Art. 6 Abs. 1 lit. f DS-GVO).
Um die App nutzen zu können, wird Sie die Klinik in der Plattform registrieren. Das ist nur auf Grundlage Ihrer freiwilligen Einwilligung möglich, die deshalb zuvor über die Klinik eingeholt wird. Erst danach gibt die Klinik im Rahmen der Erstregistrierung die folgenden Angaben in die Plattform ein: Vorname, Nachname, Geburtsdatum, chirurgische Intervention, E-Mailadresse und Mobilfunknummer. Danach erhalten Sie einen Zugangscode per SMS oder E-Mail, mithilfe dessen Sie sich in der App anmelden können. Bei der Anmeldung wird Ihr Zugangscode, Ihre E-Mail-Adresse sowie ein Passwort, das Sie sich selbst vergeben, benötigt. Bevor Sie die App nutzen können, müssen Sie die Nutzungsbedingungen sowie diese Datenschutzerklärung akzeptieren. Im Rahmen der Zweifaktoren-Authentifizierung bekommen Sie nach Abschluss der Registrierung einen Verifizierungscode per E-Mail zugesendet. Nach Bestätigung der Verifizierung können Sie optional Ihr Geschlecht, Ihre Größe und Ihr Gewicht in die App eintragen. Diese Daten vervollständigen Ihr Profil, das auch Ihrer Klinik vorliegt.
Nach erfolgreicher Registrierung stehen Ihnen die Funktionen der App zur Verfügung. Um den Schutz Ihrer in der App gespeicherten Daten zu gewährleisten, ist die App durch ein Passwort geschützt, das Sie selbst vergeben. Das Passwort muss mindestens 8 Zeichen lang sein, mindestens einen Großbuchstaben und eine Zahl enthalten. Es darf kein Leerzeichen verwendet werden.
Ihre personenbezogenen Daten werden im Rahmen der Nutzung der ForPatientApp aufgrund Ihrer freiwilligen Einwilligung verarbeitet (Art. 6 Abs.1 lit. a und 9 Abs. 2 lit. a DSGVO). Sie können Ihre Einwilligung jederzeit mit Wirkung für die Zukunft widerrufen.
All Ihre im Profil angegeben Daten (Vorname, Nachname, Geburtsdatum, chirurgische Intervention, E-Mailadresse und Mobilfunknummer und sofern von Ihnen hinterlegt Geschlecht, Größe und Gewicht) werden nach der erstmaligen Registrierung verschlüsselt auf Datenservern von Liquid State gehostet. Liquid State setzt für die Speicherung auf Servern Amazon Web Services, Inc. ein. Ihre Daten werden ausschließlich verschlüsselt auf Servern innerhalb der Bundesrepublik Deutschland (Frankfurt am Main) gespeichert. Eine Übermittlung in Drittstaaten, etwa im Rahmen eines Cloud Computing Dienstes, wird ausdrücklich ausgeschlossen. Damit wird ein hohes Datenschutzniveau garantiert.
Um Ihnen alle App-Funktionalitäten zur Verfügung stellen zu können, werden externe Dienstleister eingesetzt. Diese werden sorgfältig ausgewählt und schriftlich beauftragt. Soweit es sich bei den verarbeiteten Daten um personenbezogene Daten handelt, wurden gemäß geltendem Recht entsprechende vertragliche Vereinbarungen und organisatorische Maßnahmen mit diesen Dienstleistern getroffen, die die Sicherheit Ihrer personenbezogenen Daten gewährleisten. Sie verarbeiten personenbezogene Daten ausschließlich weisungsgebunden (Auftragsverarbeitung) und wie in dieser Datenschutzerklärung dargestellt. Zudem findet eine regelmäßige Kontrolle der Dienstleister statt. Die Dienstleister werden Ihre Daten ebenfalls nicht an Dritte weitergeben, sofern nicht diesbezügliche gesetzliche Übermittlungspflichten bestehen.
Die externen Dienstleister sind:
Name | Zweck | Firmensitz |
|---|---|---|
Liquid State Pty. Ltd. | App-Entwickler, Datenhosting | Brisbane, Australien |
B. Braun Melsungen AG | App-Anbieter | Melsungen, Deutschland |
Amazon Web Services, Inc. | Datenspeicherung, Server-Anbieter, Zwei-Faktoren-Authentifizierung | Seattle, Washington, USA |
Mixpanel, Inc. | App Tracking | San Francisco, Kalifornien, USA |
OneSignal, Inc. | Versenden von Push-Mitteilungen | San Mateo, Kalifornien, USA |
Personenbezogene Daten, die für die Erfüllung der oben genannten Zwecke nicht mehr benötigt werden, werden datenschutzgerecht gelöscht. Folglich werden Ihre Daten gelöscht, wenn:
es sei denn es liegen gesetzliche Aufbewahrungsfristen vor. Erst dann dürfen Ihre Daten endgültig gelöscht werden.
Darüber hinaus haben Sie das Recht, Ihre personenbezogenen Daten löschen zu lassen, so lange sie nicht zur Erfüllung eines gesetzlichen Zwecks von der Klinik benötigt werden. An die Stelle der Löschung tritt eine Sperrung, wenn eine Löschung aus gesetzlich festgelegten Gründen nicht erfolgen kann. Für die Löschung Ihres Profils informieren Sie die Klinik.
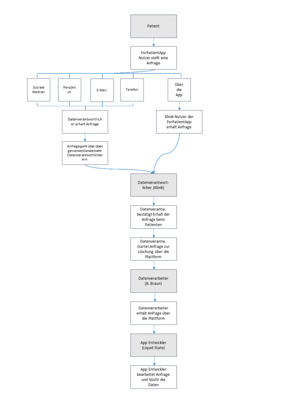
Alternativ können Sie die Löschung direkt über die App in den Einstellungen beantragen. Die Klinik als Verantwortlicher trägt den Antrag auf Löschung in die Plattform ein. Als App-Anbieter erhält B.Braun hierüber automatisch eine Information. Diese Information enthält ausschließlich Ihr Pseudonym, sodass B.Braun keinen Personenbezug herstellen kann. B. Braun leitet die Anfrage über die Plattform an den App-Entwickler (Liquid State) weiter. Dieser bearbeitet die Anfrage und setzt die Löschung um. Im folgenden Schaubild ist der Prozessablauf der Anfrage dargestellt:

Sie haben jederzeit das Recht auf:
Sie haben außerdem das Recht jederzeit der Verarbeitung Ihrer personenbezogenen Daten zu widersprechen, wenn diese von aufgrund eines berechtigtem Interesse des Verantwortlichen (gemäß Art. 6 Abs. 1 lit. f DSGVO) erfolgt. Als Folge wird die Verarbeitung Ihrer Daten gestoppt, es sei denn, gesetzliche Vorgaben oder schutzwürdige Interessen an einer Fortsetzung der Verarbeitung stehen dem entgegen. Dies ist beispielsweise der Fall, wenn personenbezogene Daten weiterhin benötigt werden, um ggf. Rechtsansprüche durchsetzen zu können.
Unbeschadet eines anderweitigen verwaltungsrechtlichen oder gerichtlichen Rechtsbehelfs haben Sie das Recht auf Beschwerde bei einer Datenschutz-Aufsichtsbehörde. Sie können sich hierfür an die Datenschutz-Aufsichtsbehörde Ihres üblichen Aufenthaltsortes oder jede andere Datenschutz-Aufsichtsbehörde wenden.
Wenn Sie Fragen hinsichtlich der Verarbeitung Ihrer personenbezogenen Daten haben, können Sie sich direkt an den Datenschutzbeauftragten der Klinik und sein Team wenden, die auch in Fällen von Auskunftsersuchen, Anträgen oder Beschwerden zur Verfügung stehen.
Neben dem Datenschutz ist auch die Datensicherheit für uns sehr wichtig. Zu unserem hohen Standard für IT-Sicherheit zählen zahlreiche Maßnahmen: Jegliche Kommunikation zwischen App und Backend-System erfolgt über eine SSL-Verschlüsselung. Die im Backend-System gespeicherten Daten werden ebenfalls verschlüsselt. Das Backend-System selbst wird entsprechend des Sicherheitskonzepts der Klinik aufgebaut, welches auch für die übrigen Systeme der Klinik angewendet wird. Hinzu kommen unter anderem physische Schutzmaßnahmen und organisatorische Schutzmaßnahmen wie Zugriffsmöglichkeit nur für zuständige Mitarbeiter. Ihre personenbezogenen Daten sind damit vor unbefugten Zugriffen gesichert.
Zur Datensicherheit können und müssen Sie auch selbst beitragen. So ist insbesondere ein mindestens 8 Zeichen langes Passwort zu wählen, das mindestens einen Großbuchstaben und eine Zahl enthalten muss.
Wir weisen darauf hin, dass die Datenübertragung im Internet (z.B. bei der Kommunikation per E-Mail) Sicherheitslücken aufweisen kann. Wir versuchen, durch Vorkehrungen wie Pseudonymisierung, Datensparsamkeit, Beachtung von Löschfristen und unter Berücksichtigung des aktuellen Stands der Technik Ihre Daten vor dem unberechtigten Zugriff Dritter zu schützen. Trotz dieser Schutzmaßnahmen können wir jedoch eine unrechtmäßige Verarbeitung durch Dritte nicht vollständig ausschließen.
Die Apps können Verlinkungen auf Internetseiten Dritter beinhalten, auf dessen Inhalt weder die Klinik keinen Einfluss hat. Nach dem Anklicken eines Links verlassen Sie deren Verantwortungsbereich.
Wir verwenden die Analystics Technologie von Mixpanel Inc. (www.mixpanel.com) zum Tracking des Nutzerverhaltens in der App. Diese erlaubt das Sammeln und Speichern von Nutzungsdaten über eine zugewiesene Nutzer-ID („Pseudonym“). Wir möchten mit dieser Analyse die Benutzerfreundlichkeit der App optimieren und diese kontinuierlich für Sie verbessern. Die Daten werden nicht verwendet, um Besucher dieser App zu identifizieren, und nicht mit anderen Daten in Bezug auf den Inhaber eines Pseudonyms abgeglichen. Die Rechtsgrundlage für diese Verarbeitung ist Ihre freiwillige Einwilligung bei Registrierung, die Sie innerhalb der App für das Tracking erteilen müssen. Sie haben zudem jederzeit die Möglichkeit Ihre Einwilligung zum Tracking für Ihr Gerät unter der folgenden Internetadresse zu widerrufen: https://mixpanel.com/optout/
Details zu Mixpanel Analytics können Sie den englischen Datenschutzbestimmungen von Mixpanel Inc. unter: https://mixpanel.com/legal/privacy-policy/ entnehmen.
Sie können diese Datenschutzerklärung in der App unter den Einstellungen abrufen.
Datum der Erstellung: 31.07.2020